ËÑË÷²úÆ·
¥@
·µ»Ø
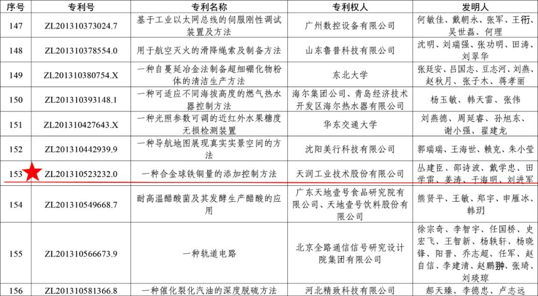
7ÔÂ22ÈÕ£¬£¬£¬£¬£¬£¬£¬£¬¹ú¼Ò֪ʶ²úȨ¾ÖÐû²¼¡°¹ØÓÚµÚ¶þÊ®Èý½ìÖйúרÀû½±ÊÚ½±µÄ¾öÒ顱£¬£¬£¬£¬£¬£¬£¬£¬ÓÉÎÒ¹«Ë¾É걨µÄ¡°Ò»ÖֺϽðÇòÌúÍÁ¿µÄÌí¼Ó¿ØÖÆÒªÁ족רÀû»ñµÃµÚ¶þÊ®Èý½ìÖйúרÀûÓÅÒì½±¡£¡£¡£¡£¡£
ÖйúרÀû½±ÊÇÖйúΨһµÄרÃŶÔÊÚÓèרÀûȨµÄ·¢Ã÷´´Ôì¸øÓè½±ÀøµÄÕþ¸®²¿·Ö½±£¬£¬£¬£¬£¬£¬£¬£¬ÊÇÎÒ¹ú֪ʶ²úȨÁìÓòµÄ×î¸ß½±Ï£¬£¬£¬£¬£¬£¬£¬¾ßÓÐÆÕ±éµÄ¹ú¼ÊÓ°ÏìÁ¦¡£¡£¡£¡£¡£

